2026年4月11日上午护资《专业实务》考后估分
1、术后患者一直追问是否会影响未来生育,病人术后情绪反应是
A、抑郁 B、焦虑
C、内疚
D、恐惧
E、愤怒
【答案】B
【解析】焦虑 的核心是对未来不确定事件的担忧、紧张、反复追问。患者担心手术对生育功能的潜在影响,正是对未来可能发生的不良后果感到不安,属于典型的焦虑表现。
2、中医上进补的最佳时机是
A、立春B、惊蛰
C、夏至
D、立秋
E、冬至
【答案】E
【解析】中医理论强调“冬至一阳生”,认为冬至是自然界阴气最盛、阳气初生的转折点,此时进补有助于扶助初生之阳气,为来年健康打下基础,是“冬令进补”的最佳时节。其他节气如立春、惊蛰等多与生发、疏泄相关,夏至宜养阳,立秋宜润燥,均非传统认定的最佳进补时机。
3、出院患者病案排列在最后一页的是
A、体温单B、病程记录
C、门诊病历
D、医嘱单
E、病历首页
【答案】A
【解析】出院患者的病案排列顺序是由前到后按照相关规定排列。通常,在出院时重新整理病案,最后一页是体温单,因为它需要在住院期间持续记录,出院时放在最前面。
4、患者,男,水钠依赖性高血压,首选哪种高血压药
A、硝苯地平B、氢氯噻嗪
C、卡托普利
D、美托洛尔
E、哌唑嗪
【答案】B
【解析】水钠依赖性高血压=容量依赖性高血压,机制是水钠潴留、血容量过多。首选利尿剂(氢氯噻嗪),通过排钠排水、减少血容量降压。硝苯地平为钙通道阻滞剂、卡托普利为ACEI、美托洛尔为β受体阻滞剂、哌唑嗪为α受体阻滞剂,均非此类高血压首选。
5、负责医疗事故技术鉴定的法定机构是
A、医学会B、县级以上卫生健康行政部门
C、医疗机构医务科
D、医疗纠纷人民调解委员会
E、当地人民法院
【答案】A
【解析】根据《医疗事故处理条例》第二十条规定,卫生行政部门接到医疗机构关于重大医疗过失行为的报告或者医疗事故争议当事人要求处理医疗事故争议的申请后,对需要进行医疗事故技术鉴定的,应当交由负责医疗事故技术鉴定工作的医学会组织鉴定。
6、关于《中华人民共和国献血法》相关说法错误的是
A、血站对所采血液进行抽样检测B、鼓励现役军人高校学生率先献血以作表率
C、一般献血量为200毫升
D、设立血站由政府卫生行政部门批准
E、血站不得将无偿献血血液出售牟利
【答案】A
【解析】血站对采集的血液必须进行全检,而非抽样检查。检测项目包括乙肝病毒、丙肝病毒、艾滋病毒等,以确保临床用血安全。
7、房间隔缺损,属于哪种分流
A、左房到右房B、左室到左室
C、右室到右室
D、右房到左房
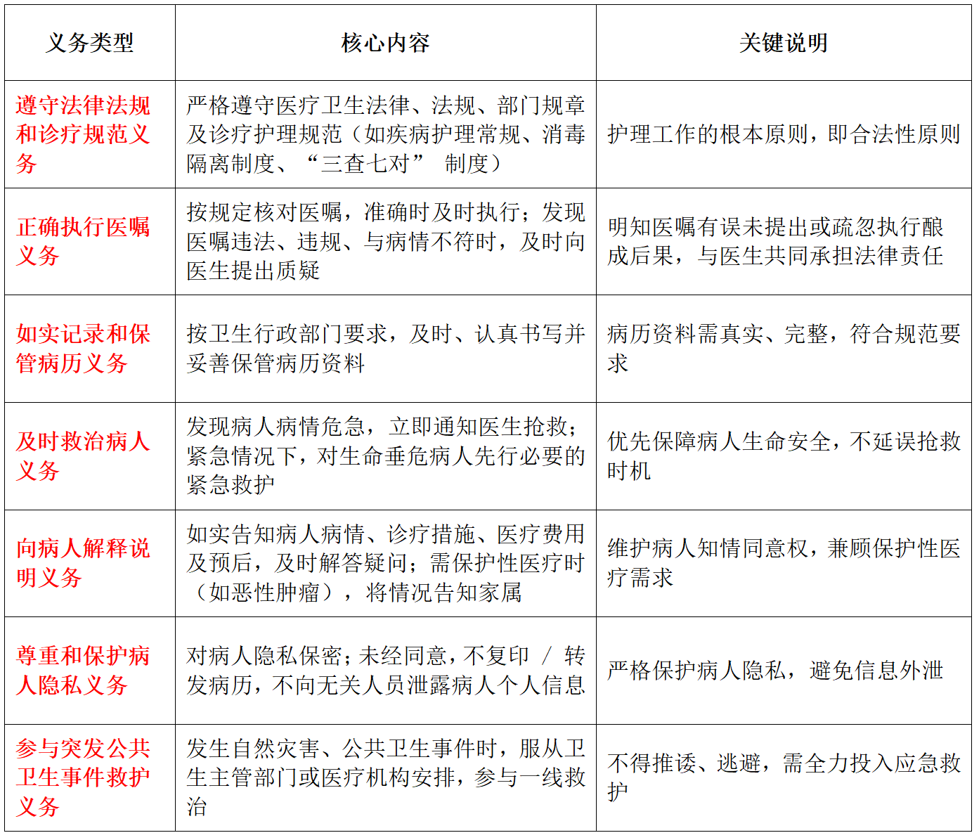
E、左房到左房
【答案】A
【解析】正常人左心房压力高于右心房,房间隔缺损时,血液会从压力高的左侧流向右侧,早期为左向右分流,即左房血液分流至右房,答案选A。
8、溃疡性结肠炎发病与下列哪个因素无关
A、遗传因素B、感染因素
C、饮食因素
D、自身免疫因素
E、精神因素
【答案】C
【解析】溃疡性结肠炎的病因与免疫紊乱、遗传、感染、精神心理因素相关,饮食只是诱发或加重因素,并非病因,因此选饮食因素。
9、高热患者用冰袋降温,其原理为
A、辐射B、对流
C、蒸发
D、渗透
E、传导
【答案】E
【解析】冰袋降温是通过直接接触将热量传导至冰袋,属于传导散热。
10、服用磺胺类药物后多饮水的目的是
A、促进胃液分泌B、避免肾小管堵塞
C、促进药物吸收
D、减轻患者的消化道反应
E、增强药物疗效
【答案】B
【解析】磺胺类药物代谢产物溶解度低,易在泌尿道析出结晶堵塞肾小管,多饮水可稀释尿液、减少结晶沉积。
11、溃疡性结肠炎药物治疗首选
A、柳氮磺吡啶B、泼尼松
C、免疫抑制剂
D、氢化可的松
E、奥沙拉嗪
【答案】A
【解析】柳氮磺吡啶是治疗轻、中度溃疡性结肠炎的首选药物,适用于活动期与缓解期维持治疗。
12、为尿潴留患者第一次放尿,放尿量不应超过()
A、400mlB、500ml
C、800ml
D、1000ml
E、1500ml
【答案】D
【解析】对尿潴留患者首次导尿放尿量不得超过1000ml,大量放尿可使腹腔内压力突然降低,血液大量滞留在腹腔血管内,导致血压下降而虚脱,另外膀胱内压突然降低,还可导致膀胱黏膜急剧充血,发生血尿。
13、小脑幕切迹疝出现意识障碍,其损害的部位是()
A、脑桥B、丘脑
C、大脑皮层
D、中脑
E、延髓
【答案】D
【解析】小脑幕切迹疝时,疝入的脑组织压迫中脑网状结构,会导致患者出现意识障碍,严重时可昏迷。
14、可能与系统性红斑狼疮发病有关的是()
A、肾上腺素B、甲状旁腺素
C、肾素
D、生长激素
E、性激素
【答案】E
【解析】系统性红斑狼疮的发病与雌激素等性激素水平相关,女性发病率显著高于男性,病情在孕期可加重。
15、呼吸衰竭的常见诱因是()
A、高热B、血压升高
C、肺部感染
D、心率加快
E、进食过多
【答案】C
【解析】肺部感染是呼吸衰竭最常见的诱因,感染会加重肺通气和换气功能障碍,诱发或加重呼吸衰竭。
16、留取1000ml尿液标本行艾迪计数检查时,如需使用400mg/L甲醛溶液进行防腐,应加入的甲醛剂量为()
A、2mlB、5ml
C、10ml
D、15ml
E、20ml
【答案】B
【解析】每100ml尿液加400mg/L甲醛溶液0.5ml,1000ml尿液则加入5ml。
17、如下图所示,容易早期出现呼吸骤停的脑疝部位是()
A、1B、2
C、3
D、4
E、5
【答案】A
【解析】枕骨大孔疝易早期压迫延髓呼吸中枢,导致呼吸骤停,该部位对应选项A。
18、关于护理程序的概念,描述正确的是
A、一种护理操作的模式B、一种系统的解决问题的方法
C、一种护理工作的分工类型
D、一种护理工作的简化形式
E、一种护理活动的动态过程
【答案】B
【解析】护理程序是以促进和恢复病人的健康为目标所进行的一系列有目的、有计划的护理活动,是一个综合的、动态的、具有决策和反馈功能的过程,对护理对象进行主动、全面的整体护理,使其达到最佳健康状态。
其步骤包括护理评估、护理诊断、护理计划、实施、评价。
因此,护理程序是一种科学的确认问题、解决问题的工作方法。
综上所述,正确答案是B:一种系统的解决问题的方法。
19、按小儿年龄分期,2岁儿童属于下列哪个时期
A、婴儿期B、幼儿期
C、学龄前期
D、学龄期
E、青春期
【答案】B
【解析】根据《儿童慢性乙型肝炎防治专家共识》(中华医学会感染病学分会等发布),幼儿期定义为自1岁至满3周岁之前。
两岁处于该年龄段范围内,故属于幼儿期。
此分期基于儿童生长发育的生理与免疫特点,用于指导临床保健、疫苗接种及疾病管理。
20、心脏正常的起搏点是
A、左束支B、窦房结
C、右束支
D、房室束
E、房室结
【答案】B
【解析】窦房结是心脏正常的起搏点,位于右心房上部,自律性最高,主导心脏节律。
21、患者诊断为肺癌,家属想要隐瞒其真实病情,但患者说自己无论什么结果都能接受,此时护士应
A、直接告诉他B、委婉告诉他
C、评估真实心理情况再考虑
D、不予理睬
E、询问家属意见
【答案】C
【解析】护患沟通需遵循个体化原则,隐瞒或告知肺癌病情,需先评估患者的心理承受能力、认知水平,再决定告知方式与时机(A、B过于绝对,D、E不符合护理伦理)。
22、以下哪种情况不是冷疗适应症?
A、扁桃体摘除手术后B、休克
C、发热
D、扭伤初期
E、组织肿胀早期
【答案】B
【解析】冷疗会使皮肤及局部血管收缩。对于休克患者,血管已经处于收缩状态以维持血压,此时再施加冷刺激会进一步加重微循环障碍,导致组织缺血、缺氧加重,甚至引起局部组织坏死或冻伤,因此属于冷疗的绝对禁忌证。
23、管理应结合实际情况变化,管理要留有余地的组织管理原则是
A、反馈原则B、能级原则
C、动力原则
D、行为原则
E、弹性原则
【答案】E
【解析】弹性原则指管理需根据实际情况灵活调整,留有余地,应对突发变化,与题干描述一致;A强调反馈调整,B强调按能力分配任务,C强调激励动力,D强调关注人的行为,均不符合题意。
24、莫西沙星0.2g,po,bid,属于什么医嘱
A、临时执行医嘱B、长期医嘱
C、长期备用医嘱
D、临时医嘱
E、临时备用医嘱
【答案】B
【解析】长期医嘱指有效时间在24小时以上,需长期执行的医嘱;莫西沙星0.2g口服,每日2次(bid),需长期规律执行,属于长期医嘱(B);临时医嘱(D)为一次性执行,备用医嘱需根据需要执行,均不符合。
25、护士变更执业地点需要向哪个部门提交申请
A、国家卫健委B、当地卫生机构
C、市级卫生健康委
D、省级卫生健康主管部门
E、县级卫生健康局
【答案】D
【解析】根据《护士执业注册管理办法》,护士在其执业注册有效期内变更执业地点的,应当向拟执业地省、自治区、直辖市人民政府卫生主管部门提交变更申请。
26、属于左向右分流型的先天性心脏病是
A、室间隔缺损B、大血管错位
C、肺动脉狭窄
D、右位心
E、法洛四联症
【答案】A
【解析】室间隔缺损是典型的左向右分流型先天性心脏病,缺损在心室水平,左心室压力高于右心室,故血液从左室→右室分流。故选A。
由于体循环压力高于肺循环,血液通过异常通道从左心系统流向右心系统。早期患者无发绀,仅在剧烈哭闹或屏气导致右心压力升高时可能出现暂时性青紫;晚期若发生肺动脉高压(艾森曼格综合征),可逆转为止右向左分流而出现持续发绀。
27、发生护理差错后,护士长上报护理部的时间不超过
A、6小时B、12小时
C、24小时
D、48小时
E、72小时
【答案】C
【解析】护理差错发生后,护士长应在24小时内上报护理部。
28、下列属于选择性5-羟色胺再摄取抑制剂的是
A、文拉法辛B、托莫西丁
C、氟西汀
D、米氮平
E、利培酮
【答案】C
【解析】氟西汀属于SSRI类抗抑郁药;文拉法辛为SNRI,托莫西汀为NRI,米氮平为NaSSA,利培酮为抗精神病药。
29、人体最大的内分泌腺体是
A、垂体B、甲状腺
C、肾上腺
D、胰腺
E、松果体
【答案】B
【解析】甲状腺是人体最大的内分泌腺体。
30、狂犬病病房环境错误的
A、18~22°B、护士做到四轻
C、湿度50~60
D、门椅软垫
E、光线充足
【答案】E
【解析】狂犬病患者怕光、怕声、怕水,病房应避免光线充足(E错误),保持安静、避光。A、B、C、D均为正确的病房环境要求。
31、当出现重大医疗事故时,上报时间是多久
A、96小时B、48小时
C、12小时
D、72小时
E、24小时
【答案】C
【解析】发生重大医疗事故,医疗机构应当在12小时内(C)向所在地卫生行政部门报告。
32、抑郁症口服氟西汀急性期几周
A、2-4B、4-8
C、12-18
D、12-14
E、8-12
【答案】E
【解析】治疗抑郁症时,推荐治疗8~12周。目标为控制症状,尽量达到临床痊愈。
33、团队合作沟通主要核心
A、个人能力B、业绩
C、沟通协作
D、工作成就
E、决策能力
【答案】C
【解析】团队合作沟通的主要核心是沟通协作(C),通过有效沟通和协作实现团队目标。
34、患者想要安眠药(类似)要护士帮忙购买
A、耐心解释B、没有义务购买
C、不予理睬
D、严厉拒绝
E、帮忙购买
【答案】A
【解析】护士应耐心解释(A),说明安眠药属于处方药,需医生开具处方,不能随意购买,同时给予患者心理支持。
35、患者女性,急性阑尾炎合并穿孔,急诊在硬膜外麻醉下行阑尾切除术,术中顺利,术后血压稳定病情平稳,随即将患者送回病房。术后第二天患者体温38.2°C,并诉切口疼痛,此时护士应为患者安置的体位是
A、侧卧位B、右侧卧位
C、头高足低位
D、中凹卧位
E、半坐卧位
【答案】E
【解析】阑尾炎术后推荐半卧位(或半坐卧位),减轻腹壁张力、缓解切口疼痛、利于腹腔渗液引流至盆腔。
36、男,25岁,十日前患扁桃体,近期眼睑水肿,下肢陷型水肿,尿检:蛋白尿(++),血压160/90mmhg,适合什么饮食
肾病,水肿等,饮食指导
A、低蛋白低盐饮食B、低蛋白高盐饮食
C、高蛋白高盐饮食
D、高蛋白低盐饮食
E、无盐饮食
【答案】A
【解析】患者表现为急性肾炎综合征,依据为链球菌感染后急性肾小球肾炎的典型临床特征,包括眼睑及下肢凹陷性水肿、蛋白尿及高血压。
此阶段肾脏滤过功能受损,需减轻肾小球内压力与蛋白尿负荷,营养管理应以低蛋白饮食为核心,减少含氮废物蓄积,延缓肾功能恶化。
同时,因存在水钠潴留导致水肿与高血压,必须严格限制钠盐摄入,以控制血容量、降低血压、缓解水肿。
因此,低蛋白低盐饮食是符合病理生理机制的首选营养干预方案。
37、属于人际关系主要特点的是
A、稳定性B、多重性
C、随意性
D、单纯性
E、灵活性
【答案】B
【解析】人际关系的主要特点包括社会性、复杂性、多重性、多变性和目的性。
多重性指的是在社会交往中,个人往往同时扮演多种角色,如在不同情境下既是同事也是朋友,或是父母与子女的关系。
因此,正确答案为B: 多重性。
38、患者女,风湿性心脏瓣膜病伴尖瓣关闭不全,近期出现心房颤动,该患者最容易发生栓塞的部位是
A、脑B、心
C、肝
D、肾
E、肺
【答案】A
【解析】风湿性心脏瓣膜病合并心房颤动时,左心房及左心耳因血流淤滞易形成附壁血栓,脱落后随体循环动脉播散,最常栓塞脑动脉系统,导致缺血性卒中。
临床证据表明,此类患者脑栓塞风险较窦性心律者显著升高,是心源性卒中的典型代表。
39、心包腔内液体可起到的生理作用是
A、在心包腔内起润滑作用B、参与心肌电传导
C、体液免疫
D、营养心包膜
E、增强心肌收缩力
【答案】A
【解析】心包脏层与心包壁层之间形成心包腔,腔内含少量浆液起润滑作用。以减少心脏搏动时两层心包膜之间的摩擦,确保心脏的正常运动。
因此,正确答案是A:在心包腔内起润滑作用。
40、在护理程序中,指导护理活动的思想核心是
A、以执行医嘱为中心B、以医院的利益为中心
C、以医院管理的重点任务为中心
D、以护理的服务对象为中心
E、以提高护理质量为中心
【答案】D
【解析】护理程序的核心是以恢复病人的健康为目标,所有的护理活动都是围绕着满足病人的生理、心理和社会需求展开的。所以,是以病人(护理服务对象)为中心。
正确答案是D。
41、早期移植最大难题:免疫排斥,成功率极低。20世纪器官移植强效抑制器官排斥突破性里程碑药物是什么?
A、青霉素B、环孢素
C、硫唑嘌呤
D、糖皮质激素
E、他克莫司
【答案】B
【解析】20世纪器官移植领域的突破性进展源于免疫抑制剂的开发,其中环孢素的临床应用是关键里程碑。
该药物由真菌代谢产物分离获得,能选择性抑制T淋巴细胞活化,显著降低移植后急性排斥反应发生率,从而大幅提升肝、肾、心脏等实体器官移植的存活率。
其1984年获FDA批准后迅速成为器官移植免疫抑制治疗的基础药物,标志着现代移植医学进入新纪元。
42、因收治大量病人,现只剩一个手术室,有两个病人需要手术,一个八岁的小孩,一个七十岁的老人,应该按照什么救治
A、年幼优先B、年长优先
C、危重症优先
D、按支付能力
E、先来后到
【答案】C
【解析】医疗资源有限时,应遵循生命救治原则,以病情危急程度为首要标准,优先抢救病情更危重、随时可能危及生命的患者,与年龄、支付能力等无关。
43、抗生素相关的肠炎
A、轮状病毒肠炎B、诺如病毒肠炎
C、假膜性小肠结肠炎
D、空肠弯曲肠炎
E、椰耳森菌结肠炎
【答案】C
【解析】长期或大量使用抗生素后,肠道菌群失调,艰难梭菌过度繁殖引发的肠炎即为假膜性小肠结肠炎,是典型的抗生素相关性肠炎。
44、高处坠落引起的骨折,按致伤因素分类属于
A、物理性损伤B、机械性损伤
C、化学性损伤
D、温度性损伤
E、无生命危险的重伤
【答案】B
【解析】“高处坠落→暴力传导→骨折” 属于机械性外力作用于骨骼造成的损伤,故归类为机械性损伤。答案选B。
物理性损伤包括温度(烫伤、冻伤)、电流、辐射等造成的损伤,范围过大,常作为总称。
机械性损伤是指由机械作用使人身组织结构破坏或功能障碍,更准确、更具体。
【拓展】
职业损伤危险因素:

45、属于生物性损伤的是
A、消毒剂B、细菌
C、针刺伤
D、化学辐射
E、紫外线照射
【答案】B
【解析】【记忆性题】
生物性损伤主要是指细菌、病毒、支原体等微生物对机体的伤害。故本题选B。
【拓展】
职业损伤危险因素:

46、若同时采集多种类型的血标本时,应先留取
A、抗凝管B、无添加剂的干燥空管
C、血培养管
D、生化管
E、促凝管
【答案】C
【解析】同时抽取不同种类的血标本,应先将血液注入血培养瓶,再注入抗凝试管,最后注入干燥试管。所以选C。
47、以下属于护士义务的是
A、获得与本人业务能力和学术水平相应的专业技术职务、职称B、参与公共卫生和疾病预防控制
C、对医疗卫生机构和卫生主管部门的工作提出意见和建议
D、从事有感染传染病危险工作的护士,应当接受职业健康监护
E、按照国家有关规定获取工资报酬、享受福利待遇、参加社会保险
【答案】B
【解析】护士有参与公共卫生和疾病预防控制的义务,这是护士应该做的;而其余选项都属于护士的权利。故本题选B。
【拓展】
护士的义务与权利:


48、护理记录常采用PIO形式,其中“O”代表的是
A、护理目标B、护理计划实施的效果
C、健康问题
D、护理诊断
E、护理措施
【答案】B
【解析】【记忆性题】
PIO是护理记录中常用的格式,P(problem):病人的健康问题。I(intervention):针对病人的健康问题所采取的护理措施。O(outcome):护理后的效果。因此,本题选B。
49、中医学中“阴中求阳,阳中求阴”治法的理论依据是
A、阴阳协调平衡B、阴阳对立制约
C、阴阳互根互用
D、阴阳相互转化
E、阴阳互为消长
【答案】C
【解析】"阴中求阳,阳中求阴"的治法理论依据是C选项:阴阳互根互用。
这一原则强调了阴阳双方的相互依存和相互促进关系,在治疗过程中通过调补阴阳双方达到治疗目的,体现了中医学中阴阳互根互用的核心思想。
50、二尖瓣关闭不全最有意义的体征是
A、心尖部舒张期叹气样杂音B、心尖部收缩期粗糙吹风样杂音
C、第一心音增强
D、第一心音减弱
E、心尖部舒张期隆隆样杂音
【答案】B
【解析】二尖瓣关闭不全时,最显著的体征是心尖部可听到收缩期粗糙的吹风样杂音,这是由于血液反流导致瓣膜关闭不全,使得血液在心脏收缩时喷射至左心房,形成典型的杂音特征。
因此正确答案是B。
51、收集健康资料,不包括的信息是
A、家属的业余爱好B、患者的饮食状况
C、患者的年龄、民族、职业
D、患者的家庭经济情况
E、既往病史
【答案】A
【解析】“家属的业余爱好”并不直接关系到患者的当前健康状况或疾病管理,因此不是护士在收集健康资料时需要关注的内容。答案选项A。
收集患者资料的主要内容包括:一般资料(C选项)、过去健康状况(E选项)、护理体检、心理社会状况(D选项)、生理状况和自理程度(B选项)。
【拓展】

52、影响医护关系的主要因素不包括
A、角色压力过重B、角色心理差位
C、角色理解欠缺
D、角色权利争议
E、角色期望冲突
【答案】E
【解析】角色期望冲突通常会影响护士与患者家属的关系,不会影响医护之间的关系。本题选E。
53、以下哪种情况不是冷疗的适应症?
A、扁桃体摘除术后B、高热降温
C、急性关节扭伤
D、休克
E、组织肿胀早期
【答案】D
【解析】休克患者存在有效循环血容量不足和组织灌注障碍,冷疗可引起外周血管收缩,加重微循环缺血缺氧,增加血液黏稠度,诱发心律失常等并发症,因此属于禁忌症。
而扁桃体摘除术后、高热降温、急性关节扭伤及组织肿胀早期均属于冷疗的适应症,其机制包括降低代谢率、减少炎症介质释放、收缩血管减轻渗出和控制出血。
临床应用中需严格评估患者循环状态,避免在低血容量性休克、大面积烧伤合并休克及婴幼儿、老年体弱者中实施冷疗,以防诱发或加重低体温。
54、护士选择不参加重大医疗救助活动
A、吊销资格证B、负刑事责任
C、暂停一年的职业生涯
D、医院给予警告处分
E、医院给予暂停 6 个月执业活动
【答案】D
【解析】根据《护士条例》相关规定,护士在发生自然灾害、公共卫生事件等严重威胁公众生命健康的突发事件时,不服从安排参加医疗救护的,由县级以上地方人民政府卫生主管部门责令改正,并给予警告;
情节严重的,可暂停其6个月以上1年以下执业活动,直至吊销其护士执业证书。
本题中护士选择不参加重大医疗救助活动,属于违反应急响应义务的行为,但尚未达到情节严重程度,因此首先适用的处理措施为警告处分,由医疗机构或卫生主管部门作出。
该处理属于行政处分范畴,不涉及刑事责任或立即吊销资格。
55、李护士在医院是护士,在家是母亲这体现了社会关系的什么性质?
A、多重性B、复杂性
C、多样性
D、目的性
E、规范性
【答案】A
【解析】社会关系的多重性是指同一个人在不同的社会情境中扮演不同的社会角色,承担不同的责任和身份。本题中李护士在医院是“护士”(职业角色),在家是“母亲”(家庭角色),体现了同一个人在不同社会关系中的角色多重性。
56、下列职业损伤危险因素属于化学性因素的是
A、湿性因素B、热型因素
C、有毒废气
D、针刺伤
E、紫外线照射
【答案】C
【解析】化学性因素主要包括各种化学消毒剂(如甲醛、含氯消毒剂)、化学治疗药物、麻醉废气、汞等。有毒废气属于化学性因素。本题选C。
57、下列哪项是判断copd的金标准?
A、FEV1/FVCB、肺功能检查
C、潮气量
D、肺通气量
E、FEV1:潮气量
【答案】B
【解析】诊断COPD的金标准是肺功能检查,而其中FEV1/FVC(第一秒用力呼气容积占用力肺活量比值)<70%是判断是否存在持续气流受限的核心指标。本题选A。
58、下列哪项是肝硬化失代偿期的特征性表现。
A、肝下肿胀B、腹水
C、脾肿大
D、颈静脉怒张
E、腹壁静脉曲张
【答案】B
【解析】腹水是肝硬化失代偿期最突出的临床表现,也是其特征性表现之一。它是门静脉高压、低蛋白血症、淋巴液生成过多及继发性醛固酮增多等多种因素共同作用的结果。本题选B。
59、血管紧张素转换酶抑制剂主要的副作用为
A、血管性水肿B、负性肌力
C、干咳
D、代谢不良影响
E、支气管痉挛
【答案】C
【解析】血管紧张素转换酶抑制剂(ACEI)最典型、最常见的主要副作用为刺激性干咳,发生率较高,与缓激肽蓄积相关;血管性水肿虽为严重不良反应但发生率低,负性肌力、代谢不良影响、支气管痉挛并非其主要副作用。本题选择C。
60、如图所示异常心脏起搏点为

A、心室肌(浦肯野纤维)
B、窦房结
C、结间束
D、房室结
E、房室束
【答案】A
【解析】图中可见提前出现的、形态宽大且异常的QRS波群,其前无相关的P波。这是室性期前收缩(室性早搏)的典型心电图表现。正常的心跳由窦房结(选项B)发出指令,通过正常的传导系统(包括结间束、房室结、房室束等)有序地激动心房和心室,产生形态正常的QRS波群。当心脏的心室肌或浦肯野纤维(选项A)等部位出现异常兴奋点时,它会抢先发出一次激动,由于这个激动不经过正常的快速传导通路,导致心室的激动顺序异常,从而在心电图上形成宽大畸形的QRS波群。因此,图中所示的异常心脏起搏点位于心室肌(浦肯野纤维)。本题选择 A。
61、医生不在场,护士直接使用除颤仪抢救病人合法吗
A、合法B、不合法
C、视情况而定
D、需医生口头授权
E、需家属同意
【答案】A
【解析】心跳骤停属于急症,抢救需分秒必争,护士在医生不在场时,可根据急救规范使用除颤仪等急救设备,属于合法的急救行为,符合护士的急救职责。
62、护士小张量血压,测得收缩压160~169mmHg,舒张压100~109mmHg,属于高血压几级
A、1级B、2级
C、3级
D、正常
E、正常高值
【答案】B
【解析】根据《中国高血压防治指南》标准,高血压分级依据诊室血压水平:1级为收缩压140-159mmHg和/或舒张压90-99mmHg;2级为收缩压160-179mmHg和/或舒张压100-109mmHg;3级为收缩压≥180mmHg和/或舒张压≥110mmHg。小张测得收缩压160-169mmHg、舒张压100-109mmHg,符合2级高血压诊断标准。
63、铺好的无菌盘有效期不超过
A、4hB、8h
C、12h
D、24h
E、48h
【答案】A
【解析】无菌盘铺好后,需保持无菌状态,其有效期不超过4小时,超过4小时后易被污染,需重新铺盘。
64、下列选项中不符合肾病综合征诊断标准的是
A、大量蛋白尿(3.5g/d)B、高脂血症
C、高血压
D、水肿
E、低蛋白血症
【答案】C
【解析】肾病综合征诊断标准为"三高一低":①大量蛋白尿(>3.5g/d);②低白蛋白血症(<30g/L);③高度水肿;④高脂血症(高胆固醇和/或高甘油三酯血症)。高血压(C)并非诊断必备条件,虽部分患者可因水钠潴留出现肾性高血压,但属于继发表现而非诊断标准核心要素。因此高血压不符合肾病综合征诊断标准。
65、水痘患儿出现皮疹的时间是
A、发热后3~4天B、发热后7~8天
C、发热后1~2天
D、发热后6~7天
E、发热后10~12天
【答案】C
【解析】水痘的典型表现为发热后1~2天出现皮疹,皮疹先出现在头面部,再蔓延至躯干、四肢,呈向心性分布。
66、治疗慢性再障的首选药物是
A、糖皮质激素B、免疫抑制剂
C、造血因子
D、雄激素
E、雌激素
【答案】D
【解析】雄激素可刺激骨髓造血,是治疗慢性再生障碍性贫血的首选药物;糖皮质激素、免疫抑制剂多用于重型再障,造血因子为辅助治疗药物。
67、孕妇血容量增加的最高峰在
A、孕20~22周B、孕23~25周
C、孕26~28周
D、孕29~31周
E、孕32~34周
【答案】E
【解析】孕妇血容量从孕6周开始增加,至孕32~34周达到最高峰,较孕前增加30%~45%,之后逐渐下降,此阶段需重点监测血压,预防妊娠期高血压疾病。
68、骨肿瘤引起的骨折为
A、嵌插骨折B、病理性骨折
C、青枝骨折
D、螺旋形骨折
E、粉碎性骨折
【答案】B
【解析】病理性骨折是指因骨骼本身病变(如骨肿瘤、骨质疏松等),在轻微外力或无外力作用下发生的骨折,骨肿瘤会破坏骨骼结构,导致骨折易发生,属于病理性骨折。
69、患者女,25岁,行人工流产负压吸宫术,术后流血至今,无发热症状,面色无苍白,血压正常,最可能的诊断是
A、人工流产综合症B、子宫穿孔
C、吸宫不全
D、宫腔粘连
E、羊水栓塞
【答案】C
【解析】人工流产后持续阴道流血,是“吸宫不全”的典型表现,提示有部分妊娠组织残留。患者无发热、无贫血、血压正常,可基本排除感染、大出血或羊水栓塞等急重症。子宫穿孔多伴有剧烈腹痛;人工流产综合征发生于术中;宫腔粘连常表现为术后闭经或月经量少。因此,最可能的诊断为吸宫不全。
70、患者女,36岁。因车撞击骨折入院,送患者出院不能说的话
A、不要再被车撞了B、请按时服药
C、请保重身体
D、请注意健康
E、保重
【答案】A
【解析】出院送别语应温馨得体,A选项表述不当,易引起患者不适,其余选项均为合适的出院叮嘱。
71、患者因犬吠样咳嗽入院,诊断急性咽喉炎伴二度喉梗阻,首选治疗药物是
A、氨溴索雾化吸入B、沙丁胺醇雾化吸入
C、生理盐水+a糜蛋白酶雾化
D、地塞米松
E、青霉素钠
【答案】D
【解析】急性喉炎伴喉梗阻需快速减轻喉头水肿,地塞米松为糖皮质激素,可有效抗炎、减轻水肿,是首选药物。
72、患者20岁在校大学生,咳嗽、感染入院,检查为艾滋病感染,根据《艾滋病防治条例》,医疗机构工作人员应告知感染事实的对象是
A、患者所在居委会B、患者父母
C、患者亲朋好友
D、患者本人
E、医院负责人
【答案】D
【解析】艾滋病感染信息应首先告知患者本人,尊重患者知情权与隐私权,未经允许不得告知他人。
73、患者男,25岁,急性肠炎入院,属于主观资料的是
A、呕吐物酸臭味B、体温38.2
C、粪便稀黄
D、脐周隐痛3天
E、面色苍白
【答案】D
【解析】主观资料是患者自身感受到的症状,脐周隐痛为患者主观感觉,其余为客观检查所见。
74、患者因下肢病变行截肢手术,术中误截健侧肢体,该事件属于几级医疗事故
A、一级医疗事故B、二级医疗事故
C、三级医疗事故
D、四级医疗事故
E、不属于医疗事故
【答案】A
【解析】一级医疗事故指造成患者死亡、重度残疾。误截健康肢体,导致患者严重残疾、终身功能丧失,属于一级医疗事故。
75、患者,男,26岁,因反复上腹部隐痛、嗳气半年就诊,确诊为慢性萎缩性胃炎,遵医嘱给予质子泵抑制剂。患者询问护士以下哪种食物适合食用
A、杨梅B、薯片
C、清蒸鱼
D、火腿肠
E、辣椒炒肉
【答案】C
【解析】对于慢性萎缩性胃炎患者,饮食原则是易消化、低盐、低脂、少刺激,避免加重胃黏膜损伤。清蒸鱼为低脂、易消化、富含优质蛋白,适合慢性萎缩性胃炎患者。
76、南丁格尔曾提出疾病康复依赖患者自身机体修复能力,我国早在两千多年前就有相似论述,强调“疾病康复主要依靠人体自身正气,医者仅起辅助作用”的医学思想出自哪部著作
A、《黄帝内经》B、《伤寒论》
C、《神农本草经》
D、《诸病源候论》
E、《金匮要略》
【答案】A
【解析】《黄帝内经》提出“正气存内,邪不可干”,重视人体自身抗病与自愈能力,是中医最早体现该理念的经典,比南丁格尔相关理念早两千余年。
77、患者,男,36岁。1周前因“发热待查”收入院,护士在采集血标本时,患者说:“我住院都1周了,病情怎么一直没有好转?”此时护士恰当的回答应该是?
A、“别担心,你的病很容易治愈。”B、“是吗?那你的病可能很严重吧。”
C、“我只负责采血,有事问医生吧。”
D、“你觉得主要是哪些方面没有变化?”
E、“你的主管大夫可是我们的骨干,要相信他。”
【答案】D
【解析】针对该情境,患者住院一周后病情未见好转,产生疑问和焦虑。护士在回答时应表达共情、鼓励患者具体表达感受、避免空泛安慰或推卸责任。D选项属于开放式提问,鼓励患者表达具体感受,既体现倾听,又帮助了解患者关注点,是沟通技巧中的有效方法。
78、如图胃管的插入长度测量路径是
A、从前额至鼻尖至剑突B、从鼻尖至剑突
C、从鼻尖至胃部
D、从鼻尖至耳垂
E、从鼻尖至耳垂至剑突
【答案】E
【解析】胃管插入长度的测量通常采用鼻尖-耳垂-剑突的距离,这是临床上最常用的方法,用以估算从鼻腔到胃内的合适长度。
79、60岁女性甲减,家属告知其丈夫已故,患者对生活失去希望、想念丈夫,此时正确做法是
A、鼓励表达B、安慰
C、减少沟通
D、倾听
E、积极治疗
【答案】D
【解析】患者处于悲伤情绪中,优先倾听其感受,给予心理支持,是护患沟通的正确方式。
80、某孕妇,28岁,孕34周。因头晕、头痛就诊。查体:血压160/115mmHg,水肿(+),尿蛋白定量5.5g/24h,临床诊断为重度子痫前期。首选的解痉药物是
A、硫酸镁B、卡托普利
C、冬眠合剂
D、阿托品
E、安定
【答案】A
【解析】硫酸镁是治疗子痫及重度子痫前期的首选解痉药物,可预防和控制抽搐。
81、患者,女,60岁。乳腺癌术后12小时不能自行排尿。查体发现耻骨上部膨隆,叩诊呈实音,有压痛,考虑尿潴留。如需为该患者行导尿术,打开导尿包前的消毒顺序为()
A、内→外,下→上B、内→外,上→下
C、外→内,下→上
D、外→内,上→下
E、内→外,上→下
【答案】D
【解析】导尿术前外阴初步消毒,其原则由上至下、由外向内。顺序是:阴阜、两侧大阴唇、两侧小阴唇、尿道口,每个棉球只用1次。
82、患者,男,春游回家后出现胸闷、气促,诊断为支气管哮喘,其发病的原因最可能的是()
A、精神因素B、感染
C、剧烈运动
D、气候变化
E、吸入过敏原
【答案】E
【解析】春游时易吸入花粉、尘螨等过敏原,是诱发支气管哮喘急性发作的最常见原因。
83、患儿,男,五岁,患儿奶奶陪同孙儿住院时,对护士甲经常说:“你技术真好呀,跟我亲女儿一样。”,还经常给护士给甜品,这说明什么情感?
A、移情B、依赖
C、好感
D、依恋
E、安慰
【答案】A
【解析】题干描述的是患者家属将对亲人的情感投射到护士身上,表现为对护士的言语认同和情感馈赠,属于典型的移情现象。
在护患关系中,移情是指个体将过去人际关系中的情感体验转移到当前医护人员身上,常表现为将护士视为亲属角色而产生相似情感反应。
该现象反映了家属对护理人员的信任与情感认同,是心理层面的无意识情感转移,而非单纯的依赖或好感。
84、男,发热,轻微咳嗽,未咳嗽咳痰,白细胞正常,淋巴细胞高于正常,判断患者是何感染
A、肺炎链球菌B、葡萄球菌
C、溶血链球菌
D、雷伯克杆菌
E、鼻病毒
【答案】E
【解析】淋巴细胞升高提示病毒感染,选项中仅鼻病毒(E)为病毒;A、B、C、D均为细菌,细菌感染多表现为白细胞及中性粒细胞升高,与题干不符。
85、患者女,38岁,妊娠38周,自诉头痛,眼花1天,查体:160/110mmHg,胎心胎位正常,双下肢水肿,尿蛋白>0.5g/24h,诊断先兆子痫,首选治疗药物硫酸镁,针对这种药物,主要观察的内容不包括
A、体温B、呼吸
C、血压
D、尿量
E、肌腱反射
【答案】A
【解析】硫酸镁的主要不良反应为呼吸抑制、腱反射减弱或消失、尿量减少,故用药期间需重点观察呼吸(B)、血压(C)、尿量(D)、肌腱反射(E);体温(A)与硫酸镁用药安全无直接关联,无需重点观察。
86、护士长同时接受护理部主任以及科主任下达任务,导致护士工作出现问题,此情况违反的原则为
A、高度集权B、充分分权
C、统一指挥
D、自由分工
E、弹性管理
【答案】C
【解析】统一指挥原则指组织内每个成员只能接受一个上级的指令,避免多头指挥、指令冲突;护士长同时接受护理部主任(护理系统领导)和科主任(医疗/行政系统领导)的命令,形成了“双重指挥”,当两个命令有冲突时,护士长及下属将无所适从,工作必然出现问题。这正是违反了“统一指挥”原则。
87、患者有肝性疾病现需要给患者静脉输入乳酸菌及营养液现患者出现红线,手臂红肿痛,这是什么原因
A、静脉输液液体浓度过高B、静脉输液液体浓度过低
C、静脉输液液体过快
D、静脉输液液体过慢
E、静脉输液液体过多
【答案】A
【解析】静脉输液时出现局部红线、红肿痛,提示发生静脉炎;液体浓度过高(A)会刺激血管壁,引发静脉炎;B、D、E一般不会导致静脉炎,C过快主要引起循环负荷过重。
88、患者腹痛,护士问"你是否感觉里急后重",患者当即表示听不懂,请问护士没有遵守哪些原则
A、尊重性原则B、自主性原则
C、通俗性原则
D、爱情性原则
E、保密性原则
【答案】C
【解析】通俗性原则指护士沟通时需使用患者易懂的语言,避免专业术语;"里急后重"为专业医学术语,患者可能无法理解,违反通俗性原则;D为干扰项,无此沟通原则。
89、一个孕妇,37岁,怀孕39+6,孕2产1,既往有剖宫产史,孕妇希望阴道顺产,在第一产程中,孕妇突然烦躁不安,腹部剧烈疼痛,胎心率160/分。助产士分析子宫破裂,最可能的原因是
A、胎儿过大B、胎儿畸形
C、羊水过多
D、疤痕性子宫
E、骨盆狭窄
【答案】D
【解析】该孕妇有剖宫产史,子宫存在手术疤痕,阴道顺产时,子宫收缩压力增加,易导致疤痕破裂,即疤痕性子宫(D);A、B、C、E均为子宫破裂的诱因,但结合题干既往剖宫产史,最可能的原因是D。
90、患儿,男,10岁,出现呼吸困难、咳嗽等哮喘症状。其父亲儿童期也有过此症状,此情况属于
A、家族史B、遗传史
C、既往史
D、个人史
E、现病史
【答案】A
【解析】家族史指家族成员(父亲、母亲等)的患病史,患儿父亲儿童期有哮喘症状,属于家族史(A);遗传史侧重疾病的遗传倾向,题干未体现遗传相关描述,故优先A。
91、患者,女,50岁,因右肾挫裂伤入院卧床两周后,骶尾部皮肤情况如下图所示,该患者的皮肤状态是

A、坏死溃疡期
B、浅度溃疡期
C、无法判断
D、淤血红润期
E、炎性浸润期
【答案】E
【解析】压疮炎性浸润期表现为皮肤出现大小不等的水泡,水泡内充满液体,皮肤发红、肿胀,与题干中\\"骶尾部三个大水泡\\"相符;D为皮肤发红、无水泡,B为水泡破裂、创面湿润,A为创面坏死、发黑,故答案为E。
92、75岁,男性,胃癌患者,遵医嘱鼻饲,为增加成功率,插入15cm后要怎么做
A、取半坐卧位B、嘱患者做吞咽动作
C、抬起患者头部,使下颌靠近胸骨柄
D、快速插入
E、将头后仰
【答案】B
【解析】鼻饲管插入15cm(到达咽喉部)时,嘱患者做吞咽动作,可帮助鼻饲管顺利通过食管,增加插入成功率;C适用于昏迷患者,E易导致胃管误入气管,D会损伤食管黏膜,A为插入前的体位准备,故答案为B。
93、护患沟通中,护士在讲到某个强调的内容,给患者足够的时间去理解和思考,护士的沟通方式是
A、合适的语调B、合适的语速
C、合适的声调
D、合适的词语
E、合适的语言
【答案】B
【解析】合适的语速指护士沟通时根据内容调整速度,强调重点内容时放慢语速,给予患者足够时间理解思考,与题干描述一致;A、C侧重声音高低、语气,D、E侧重语言选择,均不符合。
94、患者,男,73岁,需要留置胃管,下列哪项是正确的
A、每次进食时需要证实在胃内B、每次进食后超过300
C、进食相隔时间小于两小时
D、进食之后立马进行口腔护理
E、每周更换硅胶留置胃管
【答案】A
【解析】插管后,必须先证实胃管在胃内,方可灌注食物。新鲜果汁与奶液分别注入,防止产生凝块。本题选A
疑惑选项:
E、长期鼻饲的病人,应每日进行2次口腔护理,普通胃管每周更换1次,硅胶胃管每月更换1次。方法是:晚上最后1次鼻饲后,拔出胃管,第2天早晨再由另一侧鼻孔插入。
95、一名15岁的初中生了解献血后前往献血站献血,献血站工作人员对他进行了鼓励,并告知了正确的献血年龄
A、14岁B、16岁
C、18岁
D、20岁
E、22岁
【答案】C
【解析】根据《中华人民共和国献血法》,国家提倡18周岁至55周岁的健康公民自愿献血。
96、患者女,20岁,患有脑癌,弥留之际,想把自己的心脏移植给父亲,父亲十分悲伤,不同意。护士说“叔叔,虽然我没有经历过失去孩子的痛苦,但是我想这肯定和失去父亲一般痛苦,您的女儿肯定希望您好好活着”,这位护士的话语是用了哪种方式
A、移情B、阐述
C、共情
D、核实
E、安慰
【答案】C
【解析】共情是指设身处地理解并感受他人情绪的能力。题干中护士通过语言表达对父亲丧女之痛的理解(“我能想象这种痛苦”),并传达患者的心愿,体现了站在对方角度体会其情感的共情沟通技巧。
97、患者,男,22岁。因淋雨出现寒战、高热、肌肉酸痛,半日来诊,疼痛自右胸放射至右肩,呼吸时加重。查体:体温39.5℃,血压90/60mmHg,脉搏95次/分;右下肺语音震颤增强,呼吸音粗,可闻及湿啰音。该患者24小时体温波动在39.0℃~39.8℃之间,发热的热型是
A、弛张热B、稽留热
C、回归热
D、波状热
E、间歇热
【答案】B
【解析】稽留热体温持续在39~40℃左右,达数天或数周,24小时波动范围不超过1℃,常见于肺炎链球菌肺炎等,该患者表现符合稽留热特点。
98、患者,女,68岁。有肺心病病史20年,1周前受凉后,出现咳嗽、咳脓痰、呼吸困难,下肢水肿。经过抗感染、吸氧等治疗后,效果不佳,仍有下肢水肿,医生考虑使用洋地黄类强心药。为该患者使用强心药的原则是
A、快速、大剂量B、快速、小剂量
C、缓慢、小剂量
D、缓慢、大剂量
E、缓慢、中剂量
【答案】B
【解析】肺心病患者对洋地黄类药物耐受性低,易中毒,用药原则为快速、小剂量。
99、患者,女性,65岁,反复发作呼气性呼吸困难5年,引起呼气性呼吸困难最常见的病因是
A、支气管异物B、气胸
C、肺动脉高压
D、肺栓塞
E、小支气管痉挛狭窄
【答案】E
【解析】呼气性呼吸困难由小支气管痉挛、狭窄所致,常见于支气管哮喘、慢性阻塞性肺疾病等。
100、患者男,37岁,因持续发热一周来医院,体温39-41度之间体温波动不超过一度,查体:心率104,呼吸22,患者口干舌燥,面色红润。患者现体温41.2度
A、低热B、高热
C、极高热
D、中热
E、超高热
【答案】E
【解析】根据发热程度分级:低热37.3-38℃,中等发热38.1-39℃,高热39.1-41℃,超高热41℃以上。患者体温41.2度,属于超高热(E)。
101、男,咳嗽咳痰10年,诊断为肺原性心脏病,发病的关键
A、肺动脉高压B、血管炎
C、缺氧
D、血容量过多
E、血液粘稠
【答案】A
【解析】肺源性心脏病发病的关键是肺动脉高压(A)。慢性阻塞性肺疾病等基础疾病引起肺血管阻力增加,导致肺动脉高压,右心负荷加重,最终引起右心室肥厚、扩大。
102、患者,29岁。因车祸导致腰椎骨折,搬运患者的正确方法应选择
A、一人法B、两人法
C、三人法
D、四人法
E、挪动法
【答案】D
【解析】四人搬运法适用于颈、腰椎骨折,或病情较重的病人。对于腰椎骨折的患者,应采用四人法进行搬运,以确保在移动过程中对患者脊椎的保护,避免造成二次伤害。正确答案D。
【拓展】
病人运送法


103、交班报告最先书写
A、分娩B、手术
C、危重
D、入院
E、出院病人
【答案】E
【解析】根据临床交接班制度,交班报告书写顺序遵循出院(转出)→死亡→新入院(转入)→手术→分娩→危重患者的原则。
该顺序旨在优先处理已完成治疗周期或病情稳定的患者信息,确保交接重点突出、流程高效。
其中,出院病人作为治疗闭环的终点,其信息需首先确认并记录,以保障病历归档完整性和后续随访衔接。
104、患者男42岁 口服农药后30分钟送急诊抢救 诊断为为有机磷农药中毒首选。
A、地西泮B、阿托品
C、卡托普利
D、吗啡
E、毛果芸香碱
【答案】B
【解析】有机磷农药中毒的急救核心是迅速拮抗过量乙酰胆碱的毒蕈碱样作用,阿托品作为M受体拮抗剂,能有效阻断腺体分泌亢进、支气管痉挛及心动过缓等胆碱能危象,是首选解毒药物。
其作用机制为竞争性抑制乙酰胆碱在突触后膜的过度刺激,尤其可防止肺水肿和呼吸衰竭的发生。
临床应用需依据阿托品化指征调整剂量,确保疗效并避免中毒。
105、患者男24岁,乐果中毒,处于昏迷状态需立即进行洗胃 适宜洗胃的溶液是
A、1比5000高锰酸钾B、50%硫酸镁
C、酸性溶液
D、2~4%碳酸氢钠
E、过氧化氢
【答案】D
【解析】乐果属于有机磷农药,其经口中毒时,洗胃液的选择需避免使用可能加重毒性的溶液。
2~4%碳酸氢钠溶液可碱化胃内环境,有助于分解有机磷化合物,且对乐果中毒安全适用。
而高锰酸钾溶液(1:5000)在乐果中毒中禁用,因其可使乐果氧化为毒性更强的氧化乐果。
硫酸镁和50%硫酸镁为导泻剂,非洗胃液。
过氧化氢可产生气体,增加胃穿孔风险,不用于洗胃。
因此,首选2~4%碳酸氢钠作为洗胃液。
106、在对患者进行评估时,健康资料最主要的来源是
A、患者家属B、患者的主管医生
C、患者的既往病例记录
D、患者本人
E、患者入院记录
【答案】D
【解析】患者自身对自身的症状、疾病经历、生活习惯等有最直接的了解和体验。
因此,患者本人的陈述和描述是健康资料最主要的来源。
因此,选项D“患者本人”是正确的答案。
107、患者,女,65岁,诊断为白内障入院,治疗后经医生同意准备出院。护士为该患者进行出院护理,下列哪项是错误的
A、通知患者及家属做好出院准备B、整理病历,将医嘱单放在最后一页
C、凭医生处方领取患者出院后须服药物
D、介绍出院后注意事项
E、填写患者出院护理评估单
【答案】B
【解析】B选项错误,出院病历的排列顺序:住院病历首页、出院/死亡记录、入院记录、病史和体格检查单、病程记录、各种检查检验报告单、护理记录单、医嘱单、体温单。所以,出院病例的最后一页应该是体温单。因此,本题选B. 整理病历,将医嘱单放在最后一页。而A、C、D、E都是符合出院护理常规的内容,包括通知患者和家属、领取药物、提供出院指导和填写评估单。
108、护士在给患者做口腔护理时,发现其口腔黏膜充血糜烂,有假膜,应给予哪种溶液漱口
A、氯化钠溶液B、朵贝尔溶液
C、2~3%硼酸溶液
D、0.1%醋酸溶液
E、3%碳酸氢钠溶液
【答案】E
【解析】【记忆性题】
当患者口腔黏膜充血糜烂,有假膜时,判断为真菌感染的可能性较大。1%~4%碳酸氢钠溶液用于真菌感染的漱口液,可帮助去除假膜并抑制真菌生长。因此,正确答案是E。
109、患者,女,81岁,退休干部。冠心病住院治疗,住院前3天与护士们关系融洽。第4天,年轻护士张某在为其进行静脉输液时,静脉穿刺3次失败,更换李护士后方成功。患者非常不满,其女儿向护士长抱怨。从此,患者拒绝张护士为其护理。针对此患者的特点,最佳的护患关系模式为()
A、指导型B、被动型
C、共同参与型
D、指导-合作型
E、主动-被动型
【答案】C
【解析】答案是C。各选项分析如下:
A、B 选项:不是常见护患关系模式,可直接排除。
C 选项:患者是退休干部,有知识、有自主能力,希望参与自身护理决策,共同参与型模式能让其感受到被尊重,适合该患者,故该选项正确。
D 选项:适用于病情重但神志清的患者,主要是患者听从护士指导配合,与本题患者情况不符,该选项错误。
E 选项:适用于昏迷、休克等无自主能力的患者,本题患者神志清醒有自主能力,不适合此模式,该选项错误。
110、针刺伤易发生的环节是()
A、掰安瓿时B、拔下针帽时
C、抽吸药物
D、抽完药物重新套上针头帽时
E、针头使用后丢弃环节
【答案】E
【解析】1、正确答案:E
2、答案解析:针刺伤最常发生于锐器使用后处置环节,尤其是针头未规范弃置时。
临床操作中,一次性针头在使用后回套、弯曲或徒手分离等行为显著增加职业暴露风险。
依据《医务人员职业安全防护指南》,锐器伤高发环节集中于用后丢弃过程,故应严格执行即用即弃入锐器盒的操作规范,避免二次操作引发损伤。
111、患者,女,24岁。初孕妇。妊娠33周,头痛6天,检查血压160/110mmHg,治疗3天无效,今晨5时突然剧烈腹痛,检查子宫板状硬。考虑的诊断是
A、胎盘早剥B、先兆子宫破裂
C、妊娠合并急性阑尾炎
D、前置胎盘
E、先兆早产
【答案】A
【解析】胎盘早剥常见的病因为妊娠期高血压疾病。主要表现为突发剧烈腹痛、伴或不伴阴道流血,子宫硬如板状等。结合题干,此孕妇血压160/110mmHg(妊娠期高血压),突然出现剧烈腹痛,子宫板状硬,符合胎盘早剥的症状。
因此,正确答案是A:胎盘早剥。
112、某宫颈癌患者尝尝哭泣,护士应采取的措施是
A、倾听安慰B、同意家属陪伴
C、避免交流
D、制止患者哭泣
E、避免眼神交流
【答案】A
【解析】宫颈癌患者哭泣多因恐惧、焦虑等情绪引起,护士首要措施是倾听患者诉求,给予心理安慰,缓解其负面情绪,避免交流、制止哭泣等行为会加重患者心理负担。
113、患者男,68岁,慢性心衰急性加重,给予地高辛、呋塞米治疗5天后,出现食欲减退、视物模糊,查体:P46次/分,心律不齐,血钾3.2mmol/L,血地高辛浓度2.8mg/ml。该患者洋地黄中毒的循环系统表现是
A、恶心、呕吐B、黄绿视
C、室性期前收缩二联律
D、头痛、失眠
E、食欲减退
【答案】C
【解析】洋地黄中毒表现分为循环系统和神经系统、消化系统,循环系统主要是心律失常(如室性期前收缩二联律);A、E为消化系统表现,B为神经系统表现,D与洋地黄中毒无关。
114、护理专业应届毕业生甲已经完成了国务院教育主管部门和卫生主管部门规定的全日制3年护理专业专科课程学习,本人拟申请护士执业注册。从事护理活动唯一合法的凭证是
A、在校成绩单B、实习证明
C、护理专业学历证书
D、护士执业资格证书
E、护士执业资格考试成绩合格证明
【答案】D
【解析】根据《护士条例》规定,护士执业注册取得《护士执业资格证书》是从事护理活动的法定准入条件。学历证书(C)仅证明完成专业教育,成绩合格证明(E)仅通过资格考试,均不能作为独立从事护理活动的凭证;实习证明(B)和成绩单(A)仅为学习经历证明。只有取得护士执业资格证书并完成注册,方获得合法执业资格,故该证书是唯一合法凭证。
115、
患者,女,30岁。因误服“乐果”被邻居发现后急送入院。检查:恶心呕吐,口唇青紫、流涎、意识模糊、脉搏,呼吸增快,血压下降。诊断为:有机磷农药中毒。该病人抢救成败与下列哪项无关
A、清除毒物是否彻底B、患者家属是否配合
C、解毒剂应用是否足量
D、抢救开始时间
E、防治并发症的措施
【答案】B
【解析】有机磷农药中毒的抢救是一场医疗紧急事件,其成功与否主要取决于医疗团队的紧急处置能力和标准化的抢救流程,而非患者家属的个人行为。核心医疗决策和操作应由专业医护人员完成。虽然家属配合(如提供准确病史、毒物样本、签署同意书)能辅助治疗,为抢救提供便利,但它不是决定抢救成败的必要条件或核心环节。在紧急情况下,即使家属暂时不配合或不在场,医护人员也必须并有权依据标准流程立即开展抢救。因此,相较于其他直接决定生死的医疗措施,其重要性相对较低。
116、如图所示,患者右前臂骨折入院,因担心影响工作情绪低落,护士用触摸的方法安慰患者,触摸的位置为

A、A
B、B
C、C
D、D
E、E
【答案】E
【解析】患者右前臂骨折,左肩属于健侧,位置安全、自然,且在人际沟通中“轻拍肩部”是常见的安慰动作,符合护理心理支持规范。本题选E。
(117~118为共用题干)
患者女,82岁,因严重肺部感染住院,入ICU治疗,患者老伴86岁,天天守在ICU门口,家人怎么劝说都不愿离开,见到护士就会问各种问题,非常的焦虑,护士对他说:我知道您非常担心老伴,您放心,我们医生和护士都会尽心尽力的,您看您昨天看到的临床患者,今天已经转到普通病房了我们一起努力,也争取早日好起来。
117、护士的这种语言属于
A、 暗示性语言B、解释性语言
C、说服性语言
D、指导性语音
E、安慰性语言
【答案】E
【解析】护士通过表达理解(“我知道您非常担心老伴”)、给予保证(“我们医生和护士都会尽心尽力的”)、并运用积极案例(“临床患者今天已转到普通病房”)来缓解家属的焦虑情绪,核心目的是提供心理支持、安抚情绪,而非单纯解释病情、指导行为或说服对方,因此属于典型的安慰性语言。
118、针对此患者的特点,最佳的护患模式
A、被动型B、主动型
C、主动-被动型
D、指导性
E、共同参与型
【答案】C
【解析】该患者为82岁高龄、严重肺部感染、在ICU治疗,病情危重,且处于意识清楚但身体极度虚弱、依赖度高的状态。此时,医疗护理决策和治疗措施主要由医护人员主动实施,患者被动接受,符合“主动-被动型”护患模式的特点,适用于难以参与决策的急危重症或意识障碍患者。
(119~120为共用题干)
患者,男,40岁,有高血压史1年,患者不规则用药,血压时高时低。近日头痛、头晕、乏力加剧。检查:血压170/110mmHg,肥胖,心界扩大,心肺听诊无异常。
119、在上述资料中,属于主观资料的是
A、头痛、头晕、乏力B、肥胖
C、心肺听诊无异常
D、血压170/110mmHg
E、心界扩大
【答案】A
【解析】主观资料是指患者自己感受到的不适或症状,如头痛、头晕、乏力等,是患者的主观感受;故本题选择A选项
【拓展】
资料的类型:

120、下列哪项不属于目前的护理诊断
A、营养失调B、活动无耐力
C、知识缺乏
D、疼痛
E、心输出量减少
【答案】E
【解析】心输出量减少,不是对护理对象健康问题的概括性描述。
题干中仅提及患者血压高、肥胖、心界扩大,但未给出提示心输出量减少的相关信息,如呼吸困难、水肿、少尿等心功能不全表现,所以目前护理诊断没有心输出量减少,故本题选E
疑惑点:
营养失调:肥胖本身就是“营养失调:高于机体需要”的典型表现
知识缺乏:不规则用药、血压控制差,说明对高血压规范服药、慢病管理知识不懂,属于知识缺乏。

